Page 16 - 教师教学成果
P. 16
到创作的蜕变,这个过程中应多关注学生的思考轨迹、团队合作。
(二)关注评价
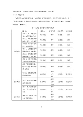
初中阶段人工智能课程还处于试验阶段,评价的根本在于关注学生的学习结果,表 7
是依据课程目标、项目目标设计而成的。评价的目的是通过了解学生的学习情况,进而改善
教学内容,教学方式。
表 7 人工智能课程评价整体属性表
评价重点 观测点 评价主体 评价类型 评价形式
项目一:人工智能的定
作业表现 教师 终结性 作业
义,人工智能的特点
项目二:大数据技术的
作业表现 教师 终结性 作业
概念、特点、工作流程
项目四:机器学习的过
作业表现 教师 终结性 作业
程、方法和算法
项目五:自然语言处理
作业表现 教师 终结性 作业
学科知识 技术的概念、关键技术
项目六:智能语音处理
作业表现 教师 终结性 作业
技术的概念、关键技术
项目七:计算机视觉技
作业表现 教师 终结性 作业
术的原理与工作流程
项目八至项目十五:
Python 的基础语法与 作业表现 教师 终结性 作业
基 本算法
教师
项目三:能独立完成思
活动表现 同学 过程性 课堂观察
维导图的绘制
自己
教师
项目十六:能通过编程
学科能力 活动表现 同学 过程性 课堂观察
完成机器识别
自己
项目十七:能小组合作 教师
完成一个人工智能的 活动表现 同学 过程性 课堂观察
作品 自己
教师
感悟人工智能技术给
学科观念 活动表现 同学 过程性 课堂观察
生活带来的变化
自己
15

