Page 14 - 教师教学成果
P. 14
建议以任务驱动为主要教学方法,在项目七计算机视觉技术中为了更好地解释计算机
视觉技术的原理,导入了数字识别这个任务,为了让学生更好地完成这个任务,教师又将
任务分解为四个子任务。每个任务层层递进,从人工智能的定义出发,人工智能就是机器
模仿人的行为,那么人是通过将看到的数字与大脑中对数字知识的对比得出结论的,因此
机器模仿人进行了任务一、二、三、四以此完成数字识别。教师在设计四个子任务是对应
计算机视觉技术工作流程中四个环节。任务一:建立数字库对应图像采集;任务二:字形
编码对应特征点;任务三:数字匹配对应模型训练;任务四:得出数字对应模型输出。让
学生在分解的任务中理解计算机视觉技术的原理,数字识别教学设计如表 6 所示。
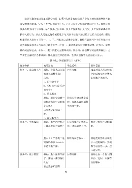
表 6 数字识别教学设计(部分)
任务分解 教师活动 学生活动 设计目的
任务一:建立数字库 提问:你能说出人是 回答问题 通过对比人类识别数
如何识别数字的? 字的过程引出计算机
总结: 识别数字的过程。
1、记住这个字
2、匹配(对比记忆中
的文字)
3、得出数字
提问:那同学们猜一 比较人类识别数字过
猜机器是如何识别数 程,猜测机器识别数
字的呢? 字的第一步。
总结数字识别第一
步:
1、建立数字库
任务二:字形编码 提问:数字的字形在 回忆图像在计算机中 复习字形的二进制编
计算机中如何编码? 的二进制编码方式; 码;
展示 0-9 字形的二进 倾听与观看演示。 体验使用算法读取数
制编码和在 Scratch 字二进制编码。实现
中建立数字库。 数字识别第一步:建
立数字库。
任务三:数字匹配 提问:数字库建立好 回答问题。 体验读取一个数字图
了,那接下来该做什 形的二进制,并保存
么呢? 到列表中。
引出数字识别第二
13

