Page 15 - 教师教学成果
P. 15
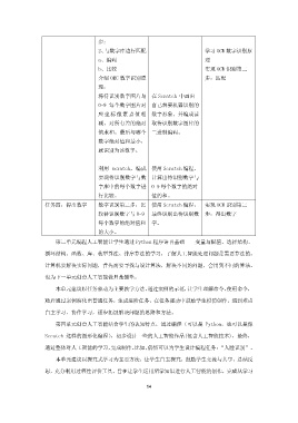
步:
2、与数字库进行匹配 学习 OCR 数字识别原
a、编码 理
b、比较 实现 OCR 识别第二
介绍 ORC 数字识别原 步:匹配
理:
将待识别数字图片与 在 Scratch 中画出
0-9 每个数字图片对 自己想要机器识别的
应 坐标 像素 点值 相 数字形象,并编成读
减,对所有差的绝对 取待识别数字图片的
值求和。最后与哪个 二进制编码。
数字绝对值和最小,
就识别为该数字。
利用 scratch,编成 使用 Scratch 编程,
实现待识别数字与数 计算出待识别数字与
字库中的每个数字进 0-9 每个数字的绝对
行比较。 值的和。
任务四:得出数字 数字识别第三步:比 使用 Scratch 编程, 实现 OCR 识别第三
较待识别数字与 0-9 最终识别出待识别数 步:得出数字
每个数字的绝对值和 字。
的大小。
第三单元编程人工智能让学生通过 Python 程序语言基础——变量与赋值、选择结构、
循环结构、函数、库、枚举算法、排序算法的学习,了解人工智能处理问题是需要算法的,
计算机要解决实际问题,首先需要寻找与设计算法,解决不同的问题,会用到不同的算法。
也为下一单元创意人工智能做只是铺垫。
本单元建议以任务驱动为主要教学方法,通过案例的示范,让学生理解命令、使用命令,
随后通过案例演化出普通任务,生成进阶任务,在任务驱动中鼓励学生模仿创作,遇到难点
自主学习、协作学习,逐步拓展解决问题的思路和方法。
第四单元创意人工智能结合学生的认知特点,通过编程(可以是 Python,也可以是像
Scratch 这样的图形化编程),初步设计一些的人工智能作品(包含人工智能技术),最终,
通过整体对人工智能的学习,完成制作。比如,仍然可以为学生设计编程任务:“人脸识别”。
本单元建议以探究式学习为主要方法,让学生自主探究,鼓励学生交流与共享,总结反
思,充分利用过程性评价工具,旨在让学生运用所学知识进行人工智能的创作,完成从学习
14

