Page 11 - “脚下的世界——岩石、矿物和土壤”科目方案
P. 11
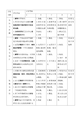
评价 评价等级
评价内容
项目 A B C D E
1.解释科学知识; 1.描述; 1.概述; 1.陈述; 没 有 达
认
2.应用科学知识与理解来解 2.针对 不熟 2.能解答熟 2.提出解答 到 任 何
知
答熟悉和不熟悉情形中的各 悉情 形中的 悉情形中的 熟悉情形中 标准
与
种问题; 问题 提出解 各种问题; 问题的建议;
理
3.分析和评价信息以作出有 答建议; 3.解读 3.解读信息,
解
科学依据的判断 3.分析 做出判断
1.解释一个将通过科学调研 1.描述; 1.概述; 1.陈述; 没 有 达
进行检验的问题或研究课题; 到 任 何
2.运用正确的科学推理,确切 2.运用 科学 2.运用科学 2.概述; 标准
探
阐述和解释一个可以检验的 推理,确切阐 推理,确切
究
假说; 述和解释; 阐述;
与
3.解释如何操纵变量,以及将 3.描述; 3.概述; 3.概述;
设
如何收集充分和相关的数据; 4.设计一种
计
4.设计一种有逻辑性的、完整 4.完整 和安 4.安全的方 调研方法,取
和安全的方法来选择适当的 全的方法 法 得的成功有
材料和设备 限
1.以数值和/或视觉的形式正 1.正确 地收 1.正确地收 1.收集和展 没 有 达
确地收集、组织、转化和展示 集、组织和展 集和展示数 示数据; 到 任 何
数据; 示数据; 据; 2.准确地解 标准
处 2.运用正确的科学推理准确 2.运用 科学 2.准确地解 读数据;
理 地解读数据并解释结果; 推理,准确解 读数据并解 3.陈述;
与 3.基于科学调研的结果评价 读数 据并解 释结果; 4.陈述;
评 一个假说的有效性; 释结果; 3.概述; 5.陈述对所
价 4.基于科学调研的结果评价 3.讨论; 4.概述; 采用的方法
所采用方法的有效性; 4.讨论; 的改进或扩
5.解释有益于科学调研的,对 5.描述 5.概述 充
所采用的方法的改进或扩充

