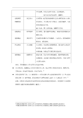
Page 15 - 教师教学成果
P. 15
学习成果:作品是否符合要求,是否有缺陷。
是否具有相关技术性、创新性。
过程维度 学会学习 乐学善学:是否能养成积极自主学习探究的学习习惯。
理解维度 信息意识:具有数字化生存能力,会使用编程,互联
网等获取信息手段。
勤于反思:善于总结经验,调整学习方法,
过程维度 科学精神 勇于探究:是否能够坚持探索,积极寻找有效解决问
题的方法。
过程维度 责任担当 是否有团队意识与互助精神,主动作为,能完成教师
的要求,爱惜器材。
作品维度 人文底蕴 人文情怀:对案例要求理解程度,是否能关心生活中
的事物,提出自己的想法。
审美情趣:作品是否考虑艺术表达形式。
过程维度 健康生活 健全人格:是否与组员相处融洽,遇到困难的表现。
自我管理:是否能合理安排进度与时间,合理自评学
习过程与成果。
同时,评价遵循以下多元评价方式进行实践:
⚫ 多主体评价:根据独立/合作学习的学习方式,设立不同主体的评价形式:教师评价,
学生自评,组与组互相评价,组内互评等。 18
⚫ 多形式的评价工具:( 1)量规评价——结合过程与学习成果的量化评价(2)学习成果
质性分析(3)课堂观察,质性分析学生过程性表现与进步(4)汇报展示(PPT) 19
此外,大型项目活动的评价表会针对项目活动内容做具体化设计。(详见附件 7B 创意实
践模块 2 量表与创意实践模块 3 量表。)
18 刘瑞.创客教育背景下的项目式学习评价的理论与实践探析[J].教育与装备研究,2019(09):9.
19 刘瑞.创客教育背景下的项目式学习评价的理论与实践探析[J].教育与装备研究,2019(09):10.

