Page 20 - 教师教学成果
P. 20
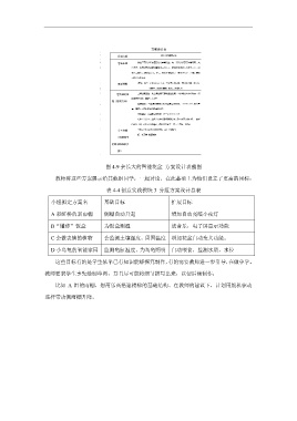
图 4-9 会长大的智能花盆 方案设计表截图
教师将这些方案展示给其他组同学,一起讨论,在此基础上为他们设立了更高的目标:
表 4-4 创意实践模块 3 分组方案设计总表
小组拟定方案名 基础目标 扩展目标
A 彩虹桥的新雨棚 侧棚自动升起 增加自动亮暗小夜灯
B“懂你”饭盒 为饭盒测温 放音乐,电子屏显示功能
C 会做表情的植物 会监测土壤湿度,周围温度 增加花盆自动变大功能。
D 小乌龟的智能家园 监测龟缸温度,为乌龟照明 自动喂食,监测水质,水位
这些目标有的是学生依靠已有知识能够探究制作,有的需要教师进一步引导,在做中学。
教师要求学生事先绘制草图,并且尽可能将细节描写出来,以便后续制作:
比如 A 组的雨棚,想用乐高搭建楼梯的基础结构。在教师的建议下,计划用舵机驱动
连杆带动侧雨棚升降。

