Page 175 - 带上科学出发
P. 175
带上科学出发
自己的假设。
(1)每种溶解物的检测时间不少于8分钟。
(2)首先,测试一下对照组(在实验中,对照组用来与其他实
验结果进行比较)。对照组中只有冰和水。取一个杯子,加入2粒小
冰块和1/4杯水,制作水浴。
(3)用温度计轻轻搅拌水,持续30秒,查看温度计上显示的温
度,并填入对应的表格。用摄氏度来记录温度。
(4)每隔30秒测量一次温度,持续8分钟。每次测量之前,持续
轻轻搅拌溶液,完毕后,把杯子冲洗干净,静置,直至恢复室温。
(5)另取一个杯子,重复上述实验步骤,在杯子中加入2粒小冰
块和1/4杯水,制作水浴,然后加入1/8杯以上溶解物中的一种。持续
搅拌,每隔30秒读一次温度,持续8分钟,最后把杯子冲洗干净,静
置,直至恢复室温。
(6)以同样的方式检测其他溶解物,检测时使用清洗干净的杯子。
(7)当收集完所有数据后记录下来,再绘制一份温度与时间的变
化曲线图表。随着时间的变化,每种溶解物给温度造成了怎样的变化?
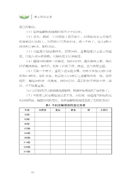
表4 不同溶解物质降温记录表
时间 对照组 食盐 岩盐 糖 小苏打
30秒
60秒
90秒
120秒
150秒
180秒
210秒
240秒
270秒
172

